点薪-结算平台接口文档 v2.2.1

欢迎使用点薪灵活用工结算平台。本文档详细描述了开发者接入平台所需的所有接口规范。

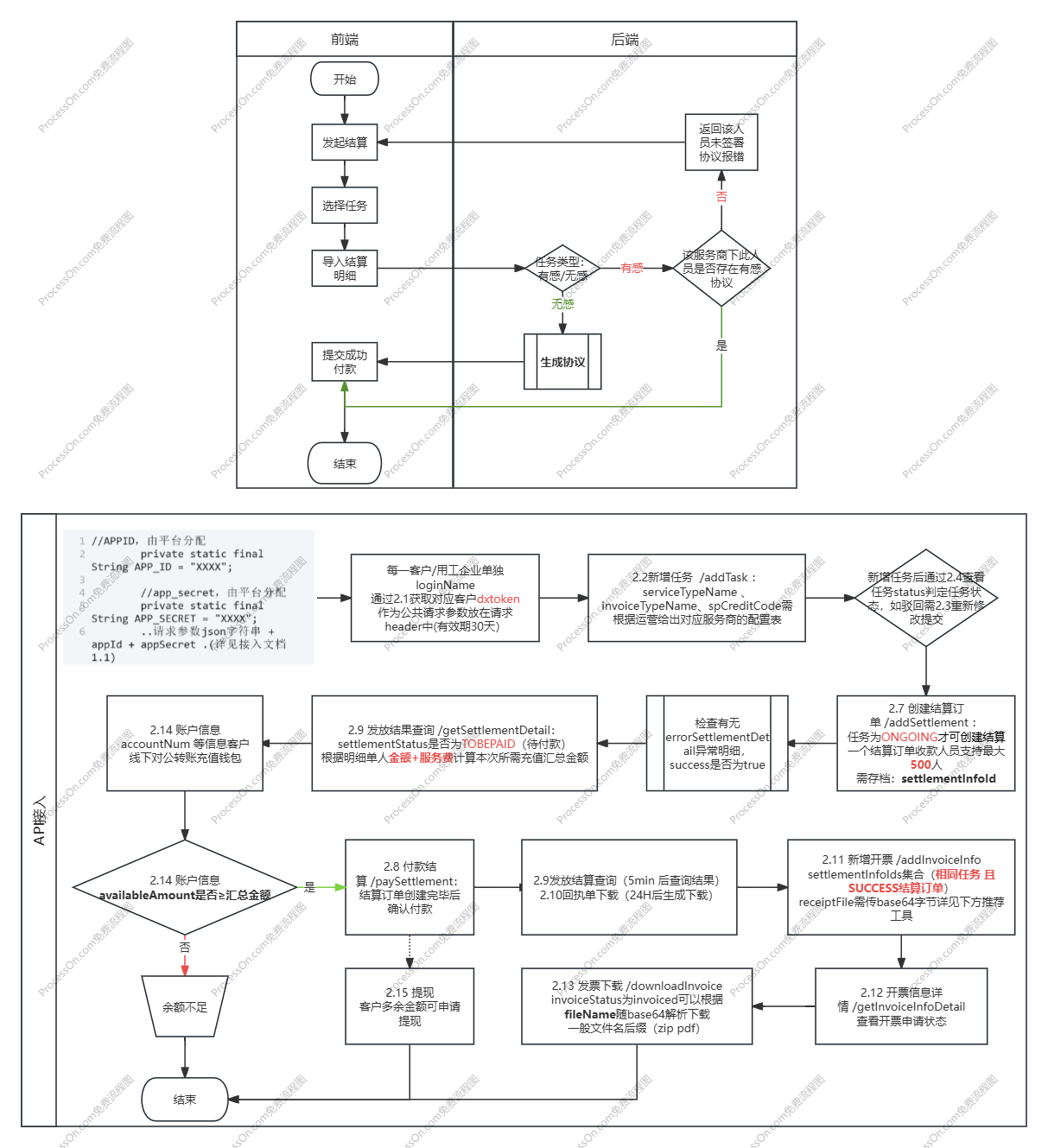
对接流程指南图

更新日志

版本日期更新内容
v2.2.12025-10-301. 2.14 账户信息新增运营商账户字段
2. 2.11 新增开票支持 OP(运营商)/SPI(服务商) 主体区分
3. 2.9 查询结果新增运营商服务费字段
v2.1.12025-06-13新增创建结算订单回参 settlementDetail 字段
v2.0.92025-05-28新增结算接口支付宝类型

1. 公共部分

1.1 公共请求参数

参数类型必须描述信息
appIdstring平台分配的客户端ID
signstring签名字符串
timestamplong当前时间戳 (毫秒)

1.2 公共返回参数

参数类型必须描述信息
successboolean/成功
codeint/返回状态值
msgstring/异常信息
dataobject/返回数据

1.3 加密及签名

1. 筛选:获取所有请求参数,不包括空值数据,剔除 sign 参数,同时加上 appId 参数

2. 排序:将参数按照第一个字符的健值 ASCII 码递增排序(字母升序排序),如果遇到相同字符则按照第二个字符的键值 ASCII 码递增排序,以此类推

3. 拼接:请求参数json字符串 + appId + appSecret + timestamp(appId和appSecret由平台方提供)

4.签名:使用 MD5 进行签名,得到 sign 签名数据

1.4 请求路径

沙箱环境:https://beta.dianxingg.cn/

生产环境:https://www.dianxingg.cn/

2.1 获取 TOKEN

获取Token是调用API接口的第一步,相当于创建了一个登录凭证,其他接口都需要依赖于Token来鉴权。在调用任何其他业务接口时,将有效的Token作为公共请求参数放在请求header中。key是dxtoken, value是获取的token值。

POST /openapi/auth/token

请求参数

参数类型必填描述
loginNamestring用工企业登录账号(支持邮箱/手机号)

返回参数

参数类型描述
tokenstring鉴权Token,请放入Header: dxtoken
expiresInintToken有效期(秒)
{ "loginName": "your_account" }
{
  "success": true,
  "code": 200,
  "msg": "成功",
  "data": {
    "token": "your_token_string",
    "expiresIn": 7200
  }
}

2.2 新增任务

POST /openapi/task/v2/addTask

请求参数

参数类型必填描述
spCreditCodestring服务商统一社会信用代码
serviceTypeNamestring业务大类名称
invoiceTypeNamestring发票内容名称
namestring任务名称
addressstring任务执行地址
describestring任务详细描述
calculationTypestring计价方式枚举:
DAY: 天
WEEK: 周
MONTH: 月
QUARTER: 季度
YEAR: 年
TIME: 次
ITEM: 件
taskPricenumber任务预算金额
recruitmentNumberint招募人数
settleRulestring结算规则说明
notesstring任务备注

返回参数

参数类型描述
taskIdstring任务ID
{
    "name": "物流配送",
    "address": "上海市浦东新区",
    "describe": "快递配送业务",
    "calculationType": "DAY",
    "taskPrice": 200000,
    "recruitmentNumber": 100,
    "spCreditCode": "91360XXXX",
    "serviceTypeName": "现代服务",
    "invoiceTypeName": "服务费",
    "settleRule": "200元/天"
}
{
  "success": true,
  "code": 200,
  "msg": "成功",
  "data": { "taskId": "TSK202506230001" }
}

2.3 编辑任务

POST /openapi/task/v2/editTask

请求参数

参数类型必填描述
taskIdstring原任务ID
statusstring任务状态:
DRAFT: 草稿
AUDIT: 待审核
namestring任务名称
...--其他字段同新增任务

返回参数

参数类型描述
taskIdstring新生成的任务ID
{"taskId": "TSK001", "status": "DRAFT", "name": "新名称"}
{"success":true, "data": {"taskId": "TSK002"}}

2.4 查看任务

POST /openapi/task/v2/getTaskDetail

请求参数

参数类型必填描述
taskIdstring任务ID

返回参数

参数类型描述
statusstring任务状态:
DRAFT 草稿
AUDIT 待审核
ONGOING 进行中
CLOSE 已关闭
REJECT 已驳回
namestring任务名称
{"taskId": "TSK001"}
{"success":true, "data": {"name": "物流", "status": "ONGOING"}}

2.5 客户签约(免签可跳过)

POST /openapi/task/v2/create

请求参数

参数类型必填描述
taskIdstring任务ID
namestring姓名
idCardstring身份证号
phonestring手机号
bankcardIdstring银行卡号
genderstring性别: MAN 男, WOMAN
credentialsFrontInfoFilestring证件人像面 Base64
credentialsBackInfoFilestring证件国徽面 Base64
bankNamestring开户行

返回参数

参数类型描述
msgstring操作提示(如:请点击短信链接进行签署)
{
    "taskId": "TSK202506230001",
    "idCard": "510402199310225113",
    "credentialsFrontInfoFile": "aliqua in",
    "credentialsFrontInfoFileName": "______.kar",
    "credentialsBackInfoFile": "enim ea",
    "credentialsBackInfoFileName": "__.so",
    "name": "王梓瑜",
    "bankcardId": "6214862846572222",
    "gender": "MAN",
    "phone": "17340094007"
}
{"success":true, "data":{"msg":"请求成功,请点击短信链接"}}

2.6 签约结果查询

POST /openapi/task/v2/getSign

请求参数

参数类型必填描述
taskIdstring任务ID
idCardstring身份证号

返回参数

参数类型描述
statusstring状态:SIGNED 已签约,UNSIGN 未签约
fileNamestring协议文件名
datastring协议文件 Base64
{"taskId":"TSK001","idCard":"510..."}
{"success":true,"data":{"status":"SIGNED", "fileName":"xx.pdf"}}

2.7 创建结算订单

POST /openapi/settlement/v2/addSettlement

请求参数

参数类型必填描述
taskIdstring任务ID
settlementMethodstring支付方式:
CMB 招商银行
ALI_PAY 支付宝
OFFLINE 线下支付
payrollUserListlist收款人列表(见下表)
settlementRemarksstring结算备注

payrollUserList 结构

参数类型必填描述
namestring姓名
idCardstring身份证号
phonestring手机号
bankcardIdstring收款账号
settlementAmountstring发放金额
bankcardTypestring账户类型(银行账户;支付宝账户) (若Method=CMB,此字段不可传ALI_PAY)

返回参数

参数类型描述
settlementInfoIdstring结算单ID
settlementNostring订单编号
{
    "payRemarks": "",
    "payrollUserList": [
        {
            "bankcardId": "6222022302002292439",
            "bankcardType": "银行账户",
            "idCard": "510402199310225113",
            "name": "王梓瑜",
            "payeeRemarks": "银行下发测试",
            "phone": "17340094007",
            "settlementAmount": "1"
        },
        {
            "bankcardId": "17340094007",
            "bankcardType": "支付宝账户",
            "idCard": "510402199310225113",
            "name": "王梓瑜",
            "payeeRemarks": "支付宝下发测试",
            "phone": "17340094007",
            "settlementAmount": "2"
        }
    ],
    "settlementMethod": "ALI_PAY",
    "settlementRemarks": "",
    "taskId": "TSK202506230001"
}
}
{
    "success": true,
    "code": 200,
    "msg": "操作成功",
    "data": {
        "success": true,
        "settlementInfoId": "da2b5f81d8d5416200e5fad5cd079a9b",
        "settlementNo": "2025062318040007",
        "errorSettlementDetail": null,
        "settlementDetail": [
            {
                "settlementDetailId": "1678d0718d071b798e8cf681f08e47da",
                "name": "王梓瑜",
                ...
            },
            {
                "settlementDetailId": "895369381bf15793c673c9c61fcd8931",
                "name": "王梓瑜",
                ...
            }
        ]
    }
}
    }
}

2.8 付款结算

POST /openapi/settlement/v2/paySettlement

请求参数

参数类型必填描述
settlementInfoIdstring结算ID

返回参数

参数类型描述
successboolean业务状态 (true: 成功)
{"settlementInfoId": "da2b5f81d8d5416200e5fad5cd079a9b"}
{
    "success": true,
    "code": 200,
    "msg": "操作成功",
    "data": {
        "success": true
    }
}

2.9 发放结果查询

POST /openapi/settlement/v2/getSettlementDetail

请求参数

参数类型必填描述
settlementInfoIdstring结算ID

返回参数

参数类型描述
settlementStatusstring订单状态:
SUCCESS: 发放成功
FAIL: 发放失败
PAYING: 发放中
TOBEPAID: 待付款
settlementDetaillist明细列表(见下表)

Detail 结构

参数类型描述
settlementStatusstring单笔状态(同上)
serviceChargenumber服务费
operatorAmountnumber运营商服务费
operatorNamestring运营商名称
settlementRemarksstring失败原因
{"settlementInfoId": "da2b5f81d8d5416200e5fad5cd079a9b"}
{
    "success": true,
    "code": 200,
    "msg": "操作成功",
    "data": {
        "settlementNo": "2025103013170011",
        "settlementStatus": "SUCCESS",
        "settlementDetail": [
            {
                "settlementDetailId": "b284fe021e2588a94821aea6295c878b",
                "name": "王梓瑜",
                "idCard": "510402199310225113",
                "phone": "17340094007",
                "bankcardId": "17340094007",
                "settlementAmount": 0.30,
                "serviceCharge": 0.01,
                "serialNumber": "10300002",
                "settlementStatus": "FAIL",
                "settlementTime": "2025-10-30 13:17:08",
                "settlementReceiptFileId": null,
                "settlementRemarks": "AGF415X - 未查询到户口信息",
                "payeeRemarks": "测试",
                "operatorAmount": 0.00,
                "operatorId": "9001",
                "operatorName": "安徽点薪网络科技有限公司"
            },
            {
                "settlementDetailId": "cbb20e9619b5ad0c77f161a1f35c3b0c",
                "name": "王梓瑜",
                "idCard": "510402199310225113",
                "phone": "17340094007",
                "bankcardId": "6214862846572222",
                "settlementAmount": 1.00,
                "serviceCharge": 0.04,
                "serialNumber": "10300001",
                "settlementStatus": "SUCCESS",
                "settlementTime": "2025-10-30 13:17:08",
                "settlementReceiptFileId": "01dda81cccdd3ec5c17d16234b99d541",
                "settlementRemarks": null,
                "payeeRemarks": "测试",
                "operatorAmount": 0.01,
                "operatorId": "9001",
                "operatorName": "安徽点薪网络科技有限公司"
            }
        ]
    }
}
}

2.10 回执单下载

POST /openapi/settlement/v2/downloadReceipt

请求参数

参数类型必填描述
settlementInfoIdstring结算ID
settlementDetailIdstring明细ID

返回参数

参数类型描述
fileNamestring文件名
datastring文件字节 Base64
{
    "settlementInfoId": "da2b5f81d8d5416200e5fad5cd079a9b",
    "settlementDetailId": "1678d0718d071b798e8cf681f08e47da"
}
{
    "success": true,
    "code": 200,
    "msg": "操作成功",
    "data": {
        "fileName": "52d528be73004a7ab7db7f184ccb068b.pdf",
        "data": "JVBERXXXXXXXXX"
    }
}

2.11 新增开票

POST /openapi/invoice/v2/addInvoiceInfo

请求参数

参数类型必填描述
settlementInfoIdsarray结算ID集合
receiptFilestring验收单Base64
receiptFileNamestring验收单文件名
invoiceTypestring发票类型:
APPRECIATION_E 电子专票
APPRECIATION 纸质专票
invoiceEmailstring接收邮箱
subjectTypestring开票主体:SPI 服务商(默认),OP 运营商
invoiceCategoryNamestring运营商开票类目 (OP时必填)

返回参数

参数类型描述
invoiceInfoIdstring开票ID
{
    "settlementInfoIds": ["da2b5f81d8d5416200e5fad5cd079a9b"],
    "receiptFile": "base64_string",
    "receiptFileName": "验收单.pdf",
    "invoiceType": "APPRECIATION_E",
    "invoiceEmail": "fvpts4.o86@163.com",
    "subjectType": "OP",
    "invoiceCategoryName": "现代服务*测试"
}
{
    "success": true,
    "code": 200,
    "msg": "操作成功",
    "data": {
        "invoiceInfoId": "INV202506240001"
    }
}

2.12 开票信息详情

POST /openapi/invoice/v2/getInvoiceInfoDetail

请求参数

参数类型必填描述
invoiceInfoIdstring开票ID

返回参数

参数类型描述
invoiceStatusstring状态:
reviewed 待审核
nouploaded 待上传
invoiced 已开票
rejected 已驳回
{"invoiceInfoId":"INV202506240001"}
{"success":true, "data":{"invoiceStatus":"invoiced"}}

2.13 发票下载

POST /openapi/invoice/v2/downloadInvoice

请求参数

参数类型必填描述
invoiceInfoIdstring开票ID

返回参数

参数类型描述
fileNamestring文件名
datastring文件 Base64
{"invoiceInfoId":"INV001"}
{"data":{"fileName":"发票.pdf","data":"..."}}

2.14 账户信息

POST /openapi/vsa/v2/getCompanyAccountInfo

请求参数

返回参数

参数类型描述
spNamestring服务商名称
virtualSubAccountEntitieslist账户列表

Account Entity 结构

参数类型描述
openBankTypestring银行类型 (CMB/ALI_PAY)
availableAmountnumber可用余额
operatorVirtualSubAccountDataobject运营商子账户(如下)

Operator 结构

参数类型描述
operatorNamestring运营商名称
availableAmountnumber运营商可用余额
{}
{
    "success": true,
    "code": 200,
    "msg": "操作成功",
    "data": {
        "spName": "某某服务商",
        "virtualSubAccountEntities": [
            {
                "accountId": "f65e4668f19ee74800d1c65bca4009cf",
                "openBankType": "ALI_PAY",
                "spName": "某某服务商",
                "accountNum": "2088882700944367555",
                "openBankName": "支付宝-备付金账户",
                "availableAmount": 0.31,
                "unavailableAmount": 0.00,
                "operatorVirtualSubAccountData": {
                    "accountId": "5445c74cb17322a44631bc31ec78cedb",
                    "openBankType": "CMB",
                    "operatorName": "某某运营商",
                    "accountNum": "551908386110106",
                    "openBankName": "招商银行合肥政务区支行",
                    "availableAmount": 8.76,
                    "unavailableAmount": 0.00
                }
            }
        ]
    }
}

2.15 提现

POST /openapi/vsa/v2/accountTook

请求参数

参数类型必填描述
accountIdstring账户信息ID
tookAmountstring提现金额
collectingAccountstring收款账号
collectingBankstring收款银行
sameBankboolean是否是相同的银行
collectingBankNumberstring总行行号

返回参数

参数类型描述
accountIdstring提现流水ID
{
    "accountId": "ACCT123456",
    "collectingAccount": "6222000011112222",
    "tookAmount": "1000.00",
    "sameBank": true,
    "collectingBank": "招商银行",
    "collectingBankNumber": "308584000013"
}
{
    "success": true,
    "code": 200,
    "msg": "操作成功",
    "data": {
        "accountId": "WITHDRAW_ID_123"
    }
}

2.16 提现状态

POST /openapi/vsas/v2/accountTookStatus

请求参数

参数类型必填描述
accountIdstring提现流水ID

返回参数

参数类型描述
tradingHoursstring交易时间
tradingStatusstring交易状态:
SUCCESS: 成功
IN_PROGRESS: 提现中
FAIL: 失败
bankResultstring银行返回结果
remarksstring备注
{"accountId":"WITHDRAW_ID_123"}
{"success":true, "code":200, "msg":"操作成功", "data":{
    "tradingStatus":"SUCCESS",
    "bankResult":"交易成功",
    "tradingHours":"2025-06-24 10:00:00"
}}

2.17 查看充值记录

POST /openapi/vsas/v2/getRechargeAccountSettlementPage?current=当前页&size=页数据量

请求参数

参数类型必填描述
accountIdstring账户信息ID
beginTimestring开始时间 (yyyy-MM-dd HH:mm:ss)
endTimestring结束时间 (yyyy-MM-dd HH:mm:ss)

返回参数

参数类型描述
serialNumberstring流水号
settlementAmountstring金额
tradingHoursstring交易时间
{
    "accountId": "ACCT123456",
    "beginTime": "2024-10-01 00:00:00",
    "endTime": "2024-10-31 23:59:59"
}
{
    "success": true,
    "code": 200,
    "msg": "操作成功",
    "data": {
        "records": [
             {
                "serialNumber": "RECHARGE_SN_001",
                "collectingAccount": "1234567890",
                "settlementAmount": "5000.00",
                "tradingHours": "2024-10-22 06:35:04",
                "remarks": "充值"
             }
        ],
        "total": 1,
        "size": 10,
        "current": 1
    }
}

2.18 完税证明

POST /openapi/dpp/v2/getDutyPaidProof

请求参数

参数类型必填描述
queryTimestring时间 (yyyy-MM)

返回参数

参数类型描述
statusstring状态:
uploaded 已上传
tobeuploaded 待上传
proofstring文件 Base64
{"queryTime":"2025-05"}
{"data":{"status":"uploaded","proof":"JVBER..."}}

3. 请求示例 (Java)

import cn.hutool.json.JSONConfig;
import cn.hutool.json.JSONObject;
import cn.hutool.json.JSONUtil;
import okhttp3.*;
import org.apache.commons.codec.digest.DigestUtils;

public class RequestOpenApiDemo {
    private static final String APP_ID = "7438991352";
    private static final String APP_SECRET = "88113fbe...";

    public static void main(String[] args) throws Exception {
        // 示例:调用获取Token接口
        String url = "https://beta.dianxingg.cn/openapi/auth/token";
        long timestamp = System.currentTimeMillis();
        
        // 构造参数 (示例参数对象)
        RequestParam param = new RequestParam();
        param.setLoginName("your_account");

        // 1. 排序并生成JSON字符串 (Hutool特性)
        JSONObject entries = JSONUtil.parseObj(param, JSONConfig.create().setNatureKeyComparator());
        String jsonString = JSONUtil.toJsonStr(entries);
        
        // 2. 签名: json + appId + appSecret + timestamp
        String concat = jsonString + APP_ID + APP_SECRET + timestamp;
        String sign = DigestUtils.md5Hex(concat);

        // 3. 发送请求
        OkHttpClient client = new OkHttpClient();
        Request request = new Request.Builder()
                .url(url)
                .method("POST", RequestBody.create(MediaType.parse("application/json"), jsonString))
                .addHeader("appId", APP_ID)
                .addHeader("sign", sign)
                .addHeader("timestamp", String.valueOf(timestamp))
                .build();

        Response response = client.newCall(request).execute();
        System.out.println(response.body().string());
    }
}

4. 常见问题 (FAQ)

1. loginName如何获取?

用工企业对应的 loginName 具有唯一性,运营风控准入后将同步生效,请咨询您的运营对接人。

2. 如何判断发票文件类型?

返回数据中包含 fileName,您可以通过文件后缀名(如 .pdf, .zip)进行判断。data 字段为文件的 Base64 编码,建议使用 Hutool 的 Base64.decodeToFile(receiptFile, FileUtil.createTempFile(receiptFileName, true)); 方法。

https://www.hitoy.org/tool/file_base64.php

3. 系统禁默时间?

为了保障资金安全,平台与银行方设定了每日 22:00 至 次日 07:00 为禁默时间,期间禁止发起充值与下发请求。

4. 计价方式枚举值

DAY: 天
WEEK: 周
MONTH: 月
QUARTER: 季度
YEAR: 年
TIME: 次
ITEM: 件

5. payrollUserList排序问题

推荐参考hutool的 JSONUtil.parseObj(body, JSONConfig.create().setNatureKeyComparator()); 这个方法。

点薪排序小工具:https://oss.dianxin.love/tool.html

6. serviceTypeName 如何获取?

匹配不同园区时会提供各园区主体的相关发票类目配置单,如有需要请联系:@梓瑜

7. 是否有接口限流政策?

为了维持平台程序稳定,接口限流为:100/60s